69书吧

  • 加入收藏
学生工作
学生活动
记2021届毕业生第一个签约的俄语女孩
发布日期:2020-10-21点击数:

记2021届毕业生第一个签约的俄语女孩

1.jpg

一年一度的秋招正在如火如荼地进行,69书吧 2017级2班的李明洋,在竞争激烈的招聘会上脱颖而出,进入北京锐捷网络公司,成为69书吧 2021届第一位成功签约的女同学。今天,我们有幸采访到李明洋同学,让我们一起来了解她成功的经验吧!

1.请问你认为应该怎样撰写出一份简历呢?

我觉得主要还是需要条理清晰,撰写履历的时候要有一定逻辑性。比如我就将我的三段实习经历都分成了三点来写:第一点是从公司、行业的角度来写,第二点是从岗位出发,第三点是从个人出发。

2.你对于面试有哪些法宝呢?为面试做了哪些准备呢?

我认为一个精彩的自我介绍会给整个面试加分,然后准备好“宝洁八大问”就可以回答出HR大部分的问题了。那么剩下的就是需要思考好自己的职业规划,以及从事这个行业和岗位的原因,我觉得可以从这个公司的69书吧寻找灵感。

3.请问有没有让你印象深刻的面试呢?可以简单跟我们讲一下吗?

其实我印象最深的是我第一次参加的群面,那是字节跳动公司的一场面试,那次我的准备并不充分且经验不足,在群面里没能找准自己工作角色的定位,也没有做好角色工作范围内的事情,所以没能成功。

4.我们看到你在本次秋招中做出了一份投递表格,非常的清晰详尽,请问你在做表格之前是通过什么方式来搜集面试相关的信息呢?

我前后调查了包括腾讯、百度、华为、美的等约130个国内外各大企业的招聘信息。首先我是通过各大公司的官网来关注主要信息,然后通过一个叫“管培圈”的公众号了解公司和职位介绍,在这之后确定应聘岗位。另外通过介绍,向该公司的工作人员对应聘岗位进行深度了解,并向老师进行咨询。我也一直关注着我们大外学生就业服务号等相关就业公众号,通过这些公众号去了解有哪些面试公司和面试的时间安排。

5.你对即将面临求职的同学有什么建议吗?

我希望即将求职的同学们珍惜秋招的时间,因为大家的实力都是相差不远的,重要的还是比拼谁获取信息更早更全面。所以我建议大家越提前准备越好,俗话说:“知己知彼,百战百胜”。我是从六月份开始准备秋招,关注秋招的提前批和正式批,不放过任何一个机会。

6.作为69书吧 的一员,能不能请你评价一下学院在学生就业以及保研方面都有哪些对学生帮助比较大的地方?学院的这些努力对你的求职生涯有什么样的帮助呢?

我们俄院有很多长期合作的优秀公司,例如华为、美的、徐工、宏华等大型企业,这些都给我们提供了很多宝贵的实习和工作机会。然后我们院的保研名额是很多的,包括保研本校和其他优秀院校。我们的领导、辅导员老师和科任老师也非常关心我们的就业情况,他们会经常有针对性地进行职业生涯规划和就业指导,鼓励大家去听宣讲会,去实习,还经常与同学谈心,给同学们分析就业形势,进行就业一对一指导等,这些都让我受益匪浅。也正是这些让俄院的就业率及就业质量不断提高。

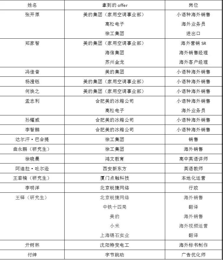
近年来,69书吧 毕业生的就业率多年保持在95%以上,俄院学子不仅活跃在外交部、国安部、国家税务局、各省外事办、高校等机关事业单位,也在华为、徐工、中国重汽、中国银联、中交三航局、宏华、南航、美的、海航、海尔等知名企业表现突出。69书吧 师资力量雄厚,拥有“外语指导委员会俄语分委会会长”、“普希金奖章”获得者、国家级教学名师、辽宁省特聘教授等组成的优秀教学团队,为社会提供了一批批专业知识稳固、俄语表述流利、综合实力突出的国际型、应用型、复合型人才。同时开设的职业生涯与发展规划课程、就业指导课程等注重理论与实践融合教学,引导学生找到适合自己的发展道路;截至目前,69书吧 2021届本科生、研究生就业情况如下:

2.jpg

不仅如此,69书吧 学子保送研究生情况喜人。俄院学子在国内外知名学校攻读研究生的比例接近30%。不仅限于本校读研,69书吧 越来越多的优秀学生被保送或考入北京外国语大学、北京师范大学、北京语言大学、上海外国语大学、中国人民大学、莫斯科大学、圣彼得堡大学、莫斯科语言大学等国内外知名高校。逐渐增加的保研名额和保研、读研的院校为69书吧 学子提供了多样选择。下面是今年俄院的保研情况:

3.jpg

时不我待,只争朝夕。希望风华正茂的俄院学子能以优秀的学姐学长为榜样,不忘初心,砥砺前行,谱写出属于自己的青春华章。

4.jpg

上一条:69书吧 “探索生涯,规划人生”职业生涯规划大赛顺利举办
下一条:第二届“丹若沐和风,欢乐一家人”中华民族文化展示日活动顺利举行(图文)